Aarhus University Seal

Annual Report 2023

Interim Director, Professor Poul Henning Jensen

Building further on a decade of research excellence and international maturity

2023 was a significant year for DANDRITE.

First and foremost, we celebrated our 10th anniversary as a research center, marking a decade of growth, maturation and foremost, original neuroscience.

DANDRITE has firmly established itself within the international neuroscience community. We have proven ourselves as a key player in brain and nervous system research, not just in Denmark but globally. The first cohort of group leaders we recruited in 2013-2015 are now moving on to new phases in their careers, making significant contributions to fields like neuronal stem cell transplantation, motor control, vision, memory, decision making, and brain diseases.

In 2023, we welcomed new talent into our research community, Thomas Dong Won Kim and Chao Sun. Together with Taro Kitazawa, who was recruited in 2022, the three Group Leaders bring ambitious and innovative research programs in epigenetics and memory, molecular organization of synapses, and development of cell states in the healthy and diseased brain. In the videos below you will find a brief portrait of each of them and their respective research questions.

A fourth Group Leader, Anna Klawonn was recruited to start in 2024, coming from a position as a Group Leader at Copenhagen University. A fifth and final Group Leader will be recruited in 2025, completing the team of our new and second cohort of DANDRITE Group Leaders.

10-year sealing of our Nordic Partnership
2023 also saw the sealing of our continued collaboration with our Nordic EMBL partners in Sweden, Norway, and Finland.

Read more...

At a solemn signing ceremony in Helsinki, center leaders and university management from the four host universities of Umeå, Helsinki, Oslo, and Aarhus signed a new 10-year contract, further strengthening our collaboration in recruiting and developing talents in molecular medicine. 

In the coming years, we will launch a joint recruitment program for Postdocs, which aims to expand the frontiers of research in molecular medicine and develop new interdisciplinary partner - and mentorships across our four nordic nodes.

New leadership in progress

As we look to the future, we are undergoing some changes in leadership. In 2023, our director for ten years, Poul Nissen, stepped down to become the Vice Dean for Research, Innovation, and Business Development at the Faculty of Natural Sciences at Aarhus University. I take this opportunity to extend a warm thank you to Poul for his tremendous efforts for DANDRITE and our Nordic Partnership. He has been a fantastic figurehead and leader for the center and our researchers since our inauguration in 2013.

I have taken the role of interim director until a new one is formally appointed. This process will be planned in close collaboration with our Board during 2024.  As a new representative for our co-hosting department, the Department of Molecular Biology and Genetics, Associate Professor Magnus Kjærgaard joined the Senior Management Team bringing with him a solid expertise in biophysics and protein de novo design to our community.


Continuing momentum in research, talent development, and recruitment

Moving forward, we're focused on supporting our new group leader’s research programmes and talent development in close collaboration with Neurocampus Aarhus, encompassing both Aarhus University and Aarhus University Hospital. To succeed, we constantly improve as an interdisciplinary organization building on the EMBL-style group leader model of talent recruitment and development. Brain research is advancing rapidly these years, and DANDRITE will be an active participant in this development. 

Our productive Support Team is experimenting in many new initiatives to create a challenging, positive, and inclusive workplace, and we're continuously refining our recruitment process to attract the best qualified candidates.

This digital annual report is part of our effort to modernize, how we communicate to the public and stakeholders.
We hope you will enjoy reading, exploring, and learning about our highlights from 2023 and seeing how we're evolving as a community and as a high level research center.


Table of content


Description of banner

Acknowledgements

  • Pictures:
    AU Photo, DANDRITE Photo, Nordic EMBL Partnership
  • Graphic:
    Vahle + Nicolaisen
  • Web support:
    Jann Thiele Zeiss, Health Communication
     

In 2023, the DANDRITE community achieved significant milestones, including 77 publications, 7 successful PhD defenses, and securing a total of DKK 99,995,703 in external grants. These figures underscore the institute's continued dedication to advancing research.

Throughout the year, our first cohort of group leaders concluded numerous projects and prepared for new career opportunities. Mark Denham's innovation grant and Sadegh Nabavi's Novo Nordisk grant were among the noteworthy accomplishments, solidifying their positions as research leaders and contributing to DANDRITE's growth.

The addition of three new group leaders in 2022 and 2023 brings fresh perspectives and original research programs, pushing the boundaries of neuroscience forward. Collaborations between Team Leaders and affiliated researchers enhance our interdisciplinary approach, enriching our understanding of the brain and nervous system


"The three Group Leaders bring ambitious and innovative research programmes in epigenetics and memory, molecular organization of synapses, and development of cell states in the healthy and diseased brain"

Chao Sun - Group Leader from 2023


Highlights of 2023

Thomas Kim - Group Leader from 2023


Highlights of 2023

  • Started the lab on March 1.
  • Received the first grant from the PARKINSONFORENINGEN, DKK 167,994
  • Wrote a Perspective in Science.  'Kim DW, Blackshaw S. A supersonic synchronizer: Shh signaling controls the core mammalian circadian clock. Science (2023). Perspective. PMID: 37262151'

Taro Kitazawa - Group Leader from 2022


Highlights of 2023

  • Taro Kitazawa was selected for the 2023 cohort of FENS-Kavli Scholars, as the first member rooted in a Danish research institution
  • Recruitment of PhD student (Kaho Ito) and Postdoc researcher (Yumiko K. Kawamura)
  • Taro Kitazawa, Kaho Ito, and Yumiko K. Kawamura received the LF-NIH Brain Initiative (400K EUR), Murata Scholarship (50K EUR), and the LF Experiment grant (270K EUR), respectively

"The first cohort of group leaders are now moving on to new phases in their careers, making significant contributions to fields like neuronal stem cell transplantation, motor control, vision, memory, decision making, and brain diseases."

Mark Denham Group Leader from 2013-2024

Developing Lineage Restricting Stem Cells for a Parkinson’s Disease Cell Therapy

Our lab combines stem cell biology and genomics to understand how master fate determinants direct cell identity. From this, we pioneered the development of lineage-restricted stem cells, which generate dopamine neurons at dramatically higher purity and efficacy. We aim to translate this into a clinical trial to overcome current purity limitations, providing a transformative cell therapy for Parkinson’s disease.

Highlights of 2023

  • Maimaitili M, Chen M, Febbraro F, Ucuncu E, Kelly R, Niclis JC, Christiansen JR, Mermet-Joret N, Niculescu D, Lauritsen J, Iannielli A, Klæstrup IH, Jensen UB, Qvist P, Nabavi S, Broccoli V, Nykjær A, Romero-Ramos M, Denham M (2023) Enhanced Production of Mesencephalic Dopaminergic Neurons from Lineage-Restricted Human Undifferentiated Stem Cells. Nature Communications 14, 7871. https://doi.org/10.1038/s41467-023-43471-0

  • Chen M, Niclis JC, Denham M (2023) Protocol for generating reproducible miniaturized controlled midbrain organoids. STAR Protoc. Jul 21;4(3):102451. https://doi.org/10.1016/j.xpro.2023.102451

  • Innovation Fund Denmark, InnoExplorer grant. Title: Developing a Stem Cell Therapy for Parkinson's Disease with Lineage-Restricted Stem Cells

Description of images

  • Top left: Lineage restricted-derived mesencephalic dopaminergic neuron that have been transplanted into the brain of rats.
  • Top right: Miniaturized controlled midbrain organoids (MiCO), comprising of dopaminergic neurons.
  • Bottom left: Human stem cell-derived neurons
  • Bottom right: Lineage restricted undifferentiated stem cells efficiently generate mesencephalic dopaminergic neurons. 4X cells are lineage restricted stem cells, and control stem cells are called H9.

Keisuke Yonehara Group Leader from 2015-2024

Multiscale understanding of the structural principles of mammalian sensory system

Extraction of information about the environment by the sensory system is important for animal’s survival. We aim to understand the fundamental principles and diversity of sensory function emergence and its underlying structure by studying the visual system of mice and monkeys at multi-scales, including genes, molecules, cell types, circuits, neural computation, and behaviors. For this, we combine various techniques such as genetics, two-photon imaging, electrophysiology, transsynaptic labeling, single-cell transcriptomics, and machine learning. Our studies would pave the way to identifying the cell types responsible for sensory diseases and their repair.

Highlights of 2023

  • Monica Dahlstrup Sietam has defended her PhD in March 2023. Her dissertation was “Genetic mechanisms underlying eye disease”. 
  • Ole Søndergaard Schwartz has defended his PhD in June 2023. His dissertation was “Functional Classification in Multi-Dimensional Response Spaces”. 
  • Kota Tokuoka hasn't been awarded a JSPS Postdoctoral Fellowship and moved to NIG Japan. 

Description of images

  • Top left: Yonehara Lab at the NIG Japan, that has grown to 16 people. Credit: Mitsuhiko Kurusu, NIG Japan
  • Top right: Yonehara Lab at DANDRITE
  • Bottom left: PhD defense Ole Søndergaard Schwartz
  • Bottom right: PhD defense Monica Dahlstrup Sietam

Sadegh Nabavi Group Leader from 2015-2024

Memory formation and consolidation at the synaptic and circuit levels

Broadly speaking, our lab follows two themes: 1) Why animals are remarkably fast at learning natural behaviors with limited training. We favor the hypothesis that efficient learning in animals relies on circuits processing innate behaviors; 2) Brain associates events that are seconds to minutes apart, and yet the intrinsic property of a neuron to sustain a signal is about tens of milliseconds. How does the brain achieve this?

Highlights of 2023

Papers

  • Ansarifara, S., Andreikėa, G., Nazari, M., Labouriaud, R., Nabavi, S., Morenoa, A. (2023). Impact of volume and expression time in an AAV-delivered channelrhodopsin. Molecular Brain. 10, 77. doi: 10.1186/s13041-023-01067-1.
  • Faress, I., Khalil, V., Yamamoto, H., Sajgo S., Yonehara, K., Nabavi, S. (2023). Recombinase-independent AAV for anterograde transsynaptic tracing. Molecular Brain. 16(1):66. doi: 10.1186/s13041-023-01053-7
  • Faress, I., Khalil, V., Hou, W.H., Moreno, A., Andersen, N., Fonseca, R., Piriz, J., Capogna, M., Nabavi, S. (2023).  Non-Hebbian plasticity transforms transient experiences into lasting memories. eLife. doi.org/10.7554/eLife.91421.1
  • Mermet-Joret, N., Moreno, A., Zbela, A., Eyjólfsson Ellendersen, B., Krauth, N., von Philipsborn, A., Piriz, J., Lin, J.Y., Nabavi, S. (2023). Dual-color optical activation and suppression of neurons with high temporal precision. eLife. doi.org/10.7554/eLife.90327.1
  • Khalil, V., Faress, I., Mermet-Joret, N., Kewin, P., Yonehara, K., Nabavi, S. (2023). Subcortico-amygdala pathway processes innate and learned threats. eLife. 12:e85459. doi: 10.7554/eLife.85459.

Grants

  • Noemie Mermet-Joret (LF Experiment): Are hardwired circuits the brain’s scaffold for learning?
  • Sadegh Nabavi (Novo Nordisk, Exploratory Interdisciplinary Synergy). Multi-level analysis of brain mechanisms underlying epigenetic inheritance of superb learning capabilities.

Description of images

  • Top left: How long do you express your AAVs for optogenetics? Time matters!  We explore how the injected volume and the AAV expression time affect two variables measured in optogenetic experiments: the expression area and the electrophysiologically evoked response to light stimulation. Surprisingly, the expression time was revealed to be decisive to find a good evoked response, which indicates a time-dependent component on the AAV-mediated experiments in our recent publication. We strongly advocate for reporting and carefully monitoring the expression time in optogenetic experiments.
  • Top right: Nabavi Lab at DANDRITE

Duda Kvitsiani Group Leader from 2015-2024

Neuronal Basis of decision-making 

One of the unresolved questions in neuroscience is why neurons that show wide diversity of responses to internal and external cues, only influence specific behaviors. This is especially true for neurons in the prefrontal cortex. We aim to answer this question using electrophysiological recordings and manipulation of neural activity of neurons while animals engage in reward foraging decisions.

Highlights of 2023

Description of images

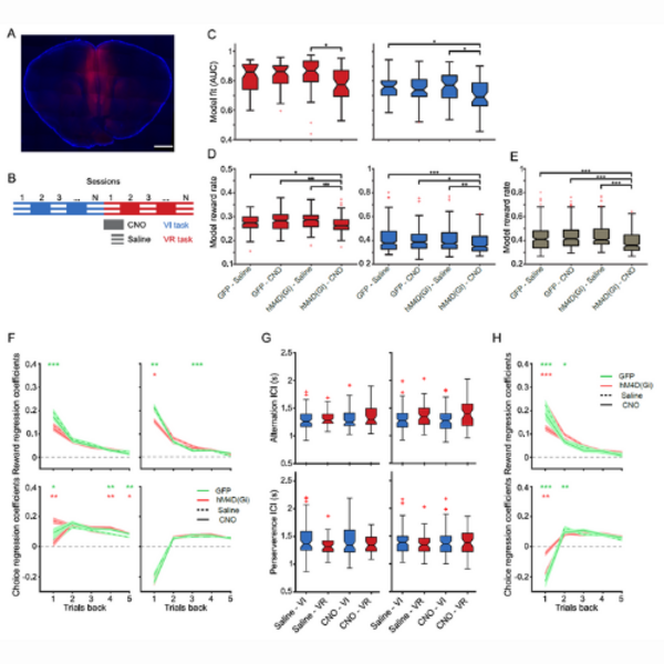
  • Top leftDiscrete version of the Variable Interval of Reinforcement Schedule (VI) task showing the trial structure and behavioral epochs. Upper panel (cartoon) shows the task relevant behavioral events. Reward was delivered in a probabilistic way after mice poked their nose into one of the side ports. Lower panel shows timeline schematics for behavioral events. The broken lines indicate variable intervals and solid lines – fixed intervals between behavioral events. B) Top panel shows performance of animal (D004) in individual session. The block transitions are shown in black solid lines. These lines also show the difference in set reward probabilities. Magenta line shows the choices convolved with gaussian filter of length of 10 trials and s.t.d. of 5 trials. Right choices were counted as 1 and left choices as -1. Blue line shows the rewards convolved with the same filter as choices. Bottom panels - Left panel shows experienced reward rates during different block transitions that correspond to different set reward probabilities. The right panel shows choices (convolved as in top panel) for the same block transitions as in the left panel. Right choices and right rewards are counted as 1 and left – as -1. C) Reward ratio vs. choice ratio in each session in all animals shown with blue circles. The solid yellow line shows a linear fit with the slope of 0.65, indicating undermatching. D) Reward harvesting efficiency (y-axis) of different artificial agents and animals. Random corresponds to the agent that randomly chooses the left and right options, Alternation – agent that alternates between left and right options, Rew_Prob – agent that chooses the higher set reward probability, Animal_D004 (left panel) and All_animals (right panel) performance of the animals, Optimal_Baiting – agent that tracks update of reward probabilities and chooses the higher probability option. Animals are compared to artificial agents using nonparametric Man-Whitney U test. *** indicates p < 0.001. E) The regression coefficients of logistic regression for past right rewards, past left rewards, and past choices against current choices. The solid line shows the mean and shaded area s.e.m. for n = 82 sessions combined.
  • Top rightSpike raster and Peri stimulus time histogram (PETH) plots of an example neuron aligned to center port entry time. Spike raster and PETH are separated by rewards (dark green) and no rewards (light green) for the left trials (upper panels) and rewards and non-rewards for the right trials (lower panel).  Leftmost, middle, and rightmost panels show responses of the neuron to rewarded and non-rewarded trials separated by history of one, two, and three trials, respectively. PETH is convolved using a Gaussian filter with the window size of 2 ms and s.t.d. of 50 ms.
  • Bottom left: Coronal brain section example of DREADD hM4D(Gi)-mcherry (in red) expression with DAPI (in blue) counterstaining in the mPFC with the scale bar (1 mm). B) Schematic description of the timeline of the behavioral manipulation and drug and saline injections.  C) DT Model fit in VR (red) and VI (blue) tasks.  D) Reward harvesting efficiency in VR (red) and in VI (blue) tasks of the DT model that was run on the same session from which model parameters were extracted. E) DT model’s reward harvesting efficiency trained on a VI (VR) task and tested on a VR (VI) tasks.   F) The influence of past rewards (top) and choices (bottom) up to 5 trials back in history on current choices is depicted by linear regression coefficients in the VR (left) and VI (right) tasks. Lines show mean and shaded areas s.e.m. from n = 16 GFP and n = 22 hM4D(Gi) expressing animals. Broken lines indicate saline injections, solid lines represent CNO injections. G) Inter choice intervals (ICI) in VR (in red) and VI (in blue) tasks for alternation (top) and perseverance (bottom) for GFP (left) and hM4D(Gi) (right) expressing animals injected with saline or CNO. H) Same analysis as in F), but for the delay task. Both immediate past reward (top) and immediate past choice (bottom) regression coefficients were significantly reduced due to the inactivation (Mann-Whitney U-test, p < 0.001 for both reward and choice regression coefficients). For all panels the stars indicate statistical significance * p < 0.05, ** p < 0.01, *** p < 0.001 using Mann-Whitney U-test.
  • Bottom right: Kvitsiani Lab at DANDRITE

"Our three Team Leaders are a valuable part of the DANDRITE community, complementing infrastructural and research-oriented strategies in DANDRITE with expertise in gut-brain axis, memory selectivity and electrophysiology."

Gilles Vanwalleghem - Team Leader

Gut-brain axis in larval zebrafish

My group aims to untangle the gut-brain axis, to understand how visceral information from the gut, and microbiome, can affect behaviour. We use the transparent zebrafish larvae and cutting-edge imaging image the gut and nervous system. We are especially interested in the ‘second brain’, the enteric nervous system, and the role it plays in regulating the gut microbiome.

Highlights of 2023

Description of images

  • Top leftAlcian blue staining of goblet cells in a 6 days post-fertilization zebrafish larva, these secrete mucus, and we are interested in how their number and activity is influenced by the microbiome and changes in the enteric nervous system (Dr. Mette Harboe)
  • Top rightActive enteric Nervous system in a 6 days post-fertilization zebrafish larva expressing GCaMP6s in all the neurons, we can see the spinal cord at the top, and the enteric nervous system lining the gut at the bottom (Dr. Gilles Vanwalleghem)
  • Bottom left: Confocal image of the gut of a 5 days post-fertilization larva, we can see Vibrio bacteria (magenta) and immune cells expressing TNF (green) in response to the inflammation. The vibrio have completely colonized the gut as seen by the looping structure in the middle of the frame.
  • Bottom right: Vanwalleghem Lab at DANDRITE

Tomonori Takeuchi - Team Leader

Memory selectivity and knowledge updating

Knowledge plays a central role in human life. Indeed, we are who we are largely because of what we remember. The Takeuchi lab focuses on the overall goal of elucidating our knowledge of how memories of events and facts are initially processed in the hippocampus and subsequently stored as long-term memory in the neocortex.

Highlights of 2023

  • Schomaker, J., Ruitenberg, M.F.L. and Takeuchi, T. (2023) Memory’s penumbra in the older or pathological brain. Trends in Cognitive Sciences, 27: 118–119. https://doi.org/10.1016/j.tics.2022.09.013.   
  • Duszkiewicz, A.J., Rossato, J.I., Moreno, A., Takeuchi, T., Yamasaki, M., Genzel, L., Spooner, P., Canals, S. and Morris, R.G.M. (2023) Execution of new trajectories towards a stable goal without a functional hippocampus. Hippocampus, 33:769–786. https://doi.org/10.1002/hipo.23497
  • Suzuki, Y., Nakamoto, C., Watanabe-Iida, I., Watanabe, M., Takeuchi, T., Sasaoka, T., Abe, M. and Sakimura, K. (2023) Quantitative analysis of NMDA receptor subunits proteins in mouse brain. Neurochemistry International, 165: 105517. https://doi.org/10.1016/j.neuint.2023.105517
  • Højgaard, K., Szöllősi, B., Henningsen, K., Minami, N., Nakanishi, N., Kaadt, E., Tamura, M., Morris, R.G.M., Takeuchi, T.§ and Elfving, B.§ (2023) Novelty-induced memory consolidation is accompanied by increased Agap3 transcription: a cross-species study. Molecular Brain, 16:69. https://doi.org/10.1186/s13041-023-01056-4.
  • Tse, D., Privitera, L., Norton, A.C., Gobbo, F., Spooner, P., Takeuchi, T., Martin, S.J. and Morris, R.G.M. (2023) Cell-type specific optogenetic stimulation of the locus coeruleus induces slow-onset potentiation and enhances everyday memory in rats. Proceedings of the National Academy of Sciences of the United States of America, 120: e2307275120. https://doi.org/10.1073/pnas.2307275120

Description of images

  • Top leftBoosting memory retention with light stimulation. (A) Pre-encoding protocol: Light stimulation of LC-TH+ neurons 45 min before memory encoding. A memory test was done 24 hours later. (B) Post-encoding protocol: Light stimulation occurred 30 min after memory encoding. A memory test was done 24 hours later. (C) Results: The group with light stimulation (Light-ON) showed better memory at 24 hours. Control groups without light stimulation (Light-OFF) performed at chance level. Data are shown as means ± SEM and individual plots. Dashed line indicates chance level. ns = not significant. **P < 0.01.
  • Top rightMeasuring NMDA receptor subunits in mouse brain. (A) Brain samples from the cerebral cortex, hippocampus, and cerebellum of adult mice were divided into different parts: crude fraction (whole compartment except the nucleus), P2 fraction (cell membrane-rich), and microsomal fraction (ER and Golgi-rich). (B) To measure the ratio of NMDA receptor subunits (GluN) to AMPA receptor subunits (GluA1), both brain samples and chimeric proteins were used on the same Western blot. This allowed normalization of GluN levels to GluA1 by accounting for antibody strength. (C) Representative Western blot showing the chimeric protein ‘GluA1N1–C2’ and the microsomal fraction from the cerebral cortex, detected with anti-GluN1-C2 and anti-GluA1 antibodies.
  • Bottom left: Navigating tasks in rats. (a) Experimental setup: Rats alternated between finding a reward in a Random location (red square) and returning to a Home location (blue square), which changed daily. (b) Learning the task: From the first session, rats took significantly longer to find the reward in Random locations compared to Home locations. (c) By the 8th session, the time to find the new Home location quickly decreased over the first few trials and then stabilized, while the time for Random locations remained variable. (d) Example paths taken to Random (left) and Home (right) locations during a session. ***p < 0.001.
  • Bottom right: Takeuchi Lab at DANDRITE

Hanne Poulsen - Team Leader

Electrophysiology of electrogenic transporters and ion channels

Hanne Poulsen's field of expertise is electrophysiology of electrogenic transporters and ion channels. She is also establishing voltage-clamp flourometry based on incorporation of unnatural amino acids through genetic code expansion. Her research topics include the sodium-potassium pump and transient receptor potential (TRP) channels. Hanne Poulsen was the recipient of the 2014 Lundbeck Foundation Fellowship award at DKK 10 million for a five-year period.


"Our affiliated researchers collaborate closely with DANDRITE Group Leaders through joint grants, shared facilities, and expertise. These partnerships enhance the neuroscience landscape and strengthen the translational links and strategic infrastructure essential to our mission."

Jane Hvarregaard Christensen, Biomedicine

Childhood incontinence – Genes and disease mechanisms

Our primary focus is to discover genetic risk factors and disease mechanisms in childhood incontinence with a special focus on aspects of impaired body-brain interactions and psychiatric comorbidities. We are mapping novel risk genes in bedwetting, daytime urinary incontinence, and fecal incontinence. We also study genetic associations between incontinence and psychiatric disorders. Risk genes are investigated along with genes causing rare disorders of the water balance to understand their interplay in the regulation and integration of urine production, bladder activity and sleep.

Highlights of 2023

  • Publication of scoping review: The genetics of incontinence: A scoping review in Clinical Genetics (Breinbjerg et al. 2023)
  • First ever genome-wide significant findings in daytime urinary incontinence in children using iPSYCH2015 and deCODE genetics data (Breinbjerg et al. under review Journal of Urology)
  • +25.000 incontinence questionnaires collected in the Danish Blood Donor Study

Jørgen Kjems, iNANO

Non-coding RNA and Nanomedicine

The Kjems lab investigates the role of non-coding RNA in neuronal development and neurodegenerative disease. This includes a study on tRNA fragments seen in the central nervous system prior to the onset of epileptic seizures and whether it can trigger in-situ hormone production in bioimplants. The group also uses targeted lipid nanoparticles, multiva- lent nano scaffolds, and exosomes to deliver protein and RNA therapeutics across the blood-brain barrier.

Highlights of 2023

  • PI on Novo Nordisk Foundation Challenge grant RNA Threapeutics for Metabolic Diseases “RNA-META”

Publications:

  • Seeler S, Andersen MS, Sztanka-Toth T, Rybiczka-Tešulov M, van den Munkhof MH, Chang CC, Maimaitili M, Venø MT, Hansen TB, Pasterkamp RJ, Rybak-Wolf A, Denham M, Rajewsky N, Kristensen LS, Kjems J. A Circular RNA Expressed from the FAT3 Locus Regulates Neural Development.Mol Neurobiol. 60(6):3239-3260 (2023).
  • Lau KEH, Nguyen NT, Kesavan JC, Langa E, Fanning K, Brennan GP, Sanz-Rodriguez A, Villegas-Salmeron J, Yan Y, Venø MT, Mills JD, Rosenow F, Bauer S, Kjems J, Henshall DC.: Differential microRNA editing may drive target pathway switching in human temporal lobe epilepsy. Brain Commun. 6:fcad355 (2024).
  • Heiland M, Connolly NMC, Mamad O, Nguyen NT, Kjems J, Morris G, Henshall DC MicroRNA-335-5p suppresses voltage-gated sodium channel expression and may be a target for seizure control. Proc Natl Acad Sci U S A. 120(30):e2216658120.
  • Reinhold D, Farztdinov V, Yan Y, Meisel C, Sadlowski H, Kühn J, Kjems J, Mülleder M, Heppner F, Körtvelyessy P. The brain reacting to COVID-19: analysis of the cerebrospinal fluid proteome, RNA and inflammation. J Neuroinflammation. 20(1):30 (2023).

Felicity May Davis, Biomedicine

Intracellular calcium signaling in mammalian cells

Mammalian cells reside within dynamic cellular societies where one cell’s function or fate can be determined or altered by the actions of its neighbours. My laboratories in Denmark and Australia explore how cells transmit and decode messages. Using volumetric calcium imaging and photo-pharmacology, we are exploring how cells in the mammary gland are connected and how they respond to maternal oxytocin signalling during lactation. By exploring how information flows between cells in the body, we are also beginning to understand how cells of the immune system shape the development of many of our internal organs and how germ cells can coordinate their behaviours.

Highlights of 2023

  • Published an invited paper in Nature Cell Biology based on a lessons learned from a conference that we hosted in Aarhus in 2022 
  • Published an invited paper on diversity, equity and inclusion in Nature Cell Biology 
  • Continued to co-develop a large Novo Nordisk Foundation funded museum exhibit on female biology and women’s health to open at the Science Museum later this year
  • Deposited a methods piece on volumetric calcium imaging on BioRxiv (to be incorporated into an invited Methods in Molecular Biology book chapter) 

Marina Romero-Ramos, Biomedicine

Immune System Roles in Parkinson’s Disease: From Models to Patients

Genetic, clinical and basic research studies support the significant role of the immune system in Parkinson’s disease. This refers not only to the brain immune cell, the microglia, but also to innate and adaptive immune cells in the periphery. Our lab is studying the cells and proteins involved in the neuroinflammatory process associated with α-synuclein-induced neurodegeneration. To do so we investigate rodent models of the disease, and we do parallel analysis of human-derived samples. Thus, we aim to develop translational research that can ultimately help the diagnosis and treatment of patients with Parkinson's and other synucleinopathies.

Highlights of 2023

  • The lab most recent work supports a protective role for the immune receptor CD163 against α-synuclein induced neurodegeneration in Parkinson’s disease (npj Parkinson’s disease, Ferreira 2023)
  • Dr Romero-Ramos was promoted to Full professor during 2023
  • During 2023 Dr. Romero-Ramos was selected as a member of the Board of Director of the World Parkinson Coalition and the Board of The Danish Soc for Neuroscience
  • Dr. Romero-Ramos was the Chair of the Program Committee of the World Parkinson’s Congress held in Barcelona (Spain) in July 2023

Olav Andersen, Biomedicine

Alzheimer’s disease and the neuronal endosome recycling pathway

We study how the SORL1 gene (and its translation product, SORL1) can cause Alzheimer’s disease when dysfunctional. The physiological role of SORL1 in the endosome recycling pathway is to ensure efficient cargo trafficking in neurons in complex with retromer. Mutations that decrease SORL1 endosome activity is associated with neurodegeneration and  based on different genetic variants we investigate different aspects of this essential pathway for healthy brain aging.

Highlights of 2023

  • Release of the SORL1 mutation database at alzforum.org incl. a strong online coverage at alzforum during the AAIC in Amsterdam July 2023
  • Publication on how SORL1 dimerization is important for the retromer-dependent endosome recycling pathway in PNAS
  • Publication on the endosome recycling pathway as common and causal for AD in Nat Cell Biol

Thomas Boesen, Molecular Biology and Genetics

Cryo-EM on membrane transporters and receptors

I am involved in research projects with a focus on structural biology of membrane protein transporters and receptors. New avenues are implementation of new cryo-EM methods in DANDRITE projects with an increasing focus on in situ structural biology. As cryo-EM Facility Manager at EMBION-AU (embion. au.dk), I enable easy access and training on equipment and in cryo-EM and negative stain methods for DANDRITE researchers. The EMBION cryo-EM facility is an important strategic infrastructure in key DANDRITE projects.

Highlights of 2023

  • First year of new course on “Single-cell, Single-molecule: The Next Level in Cell Biology” funded by the Novo Nordisk Foundation as part of the ITEASc program. It offers hands-on lab exercises in all aspects of in-situ cryo-EM including sample preparation, cryo-CLEM, cryo-FIB/SEM, cryo-TEM and computer exercises in subtomogram averaging and data analysis. 
  • 1st cryoNET course on advanced single particle cryo-EM analysis took place in Aarhus in June 2023 with 14 international expert instructors covering all aspects of single particle cryo-EM. Next course will be in May 2024 in Stockholm.
  • Bay, Y., Venskutonyte, R., Frantsen, S. M., Thorsen, T. S., Musgaard, M., Frydenvang, K., ... & Kastrup, J. S. (2023). Small molecule positive allosteric modulation of homomeric kainate receptors GluK1-3: Development of screening assays and insight into GluK3 structure. bioRxiv, 2023-11. (in review at FEBS J)
  • Gram H, Theologidis V, Boesen T, Jensen PH. Sarkosyl differentially solubilizes patient-derived alpha-synuclein fibril strains. Front Mol Biosci. 2023 Aug 9;10:1177556. doi: 10.3389/fmolb.2023.1177556. PMID: 37621995; PMCID: PMC10445646.
  • Amstrup SK, Ong SC, Sofos N, Karlsen JL, Skjerning RB, Boesen T, Enghild JJ, Hove-Jensen B, Brodersen DE. Structural remodelling of the carbon-phosphorus lyase machinery by a dual ABC ATPase. Nat Commun. 2023 Feb 22;14(1):1001. doi: 10.1038/s41467-023-36604-y. PMID: 36813778; PMCID: PMC9947105.

Yonglun Luo, Biomedicine

Advancing Biomarker Discovery in Neurodegenerative Disorders through Transcriptomics

Luo group focuses on applying high-throughput single-cell and spatial transcriptomics technologies to decipher the vascular dysfunctions associated with human (neuro)degenerative and cardiometabolic disorders. Combined with deep learning, the Luo group works on tailoring the future biomarker and drug target discovery for PD development/progression and cardiometabolic disorders.

Highlights of 2023

  • Organization of the Neuroscience Day 2023
  • Feature publication with DANDRITE research teams: Ferreira SA, Li C, Klæstrup IH, Vitic Z, Rasmussen RK, Kirkegaard A, Toft GU, Betzer C, Svendsen P, Jensen PH, Luo Y, Etzerodt A, Moestrup SK, Romero-Ramos M. Sex-dimorphic neuroprotective effect of CD163 in an α-synuclein mouse model of Parkinson's disease. NPJ Parkinsons Dis. 2023 Dec 13;9(1):164.
  • PhD student Amalie Lykke Olsen presented her research at the 2023 Nordic EMBL Partnership Conference in Helsinki.

Thomas Willnow, Biomedicine

Metabolism and Brain Health

We investigate the interdependency of metabolism and brain health. Using transgenic mouse and iPSC-derived human cell models we interrogate how metabolism guides development and functional integrity of the brain, and why metabolic disturbances are major causes of neurodegeneration.

Highlights of 2023

  • Juul-Madsen, K., Parbo, P., Ismail, R., Ovesen, P.L., Schmidt, V., Madsen, L.S., Thyrsted, J., Gierl, S., Breum, M., Larsen, A., Andersen, M.N., Romero-Ramos, M., Holm, C.K., Andersen, G.R., Zhao, H., Schuck, P., Nygaard, J.V., Sutherland, D.S., Eskilden, S.F., Willnow, T.E., Brooks, D.J. and T. Vorup-Jensen. Amyloid-β aggregates activate peripheral monocytes in mild cognitive impairment. Nat Commun. doi: 10.1038/s41467-024-45627-y. 
  • Kalnytska, O., Qvist, P., Kunz, S., Conrad, T., Willnow, T.E. and V. Schmidt. SORCS2 activity in pancreatic α-cells safeguards insulin granule formation and release from glucose-stressed ß-cells. iScience. doi.org/10.1016/j.isci.2023.108725.
  • Febbraro, F., Hørdum Breum Andersen, H., Kitt, M.M. and T.E. Willnow. Spatially and temporally distinct patterns of expression for VPS10P domain receptors in human cerebral organoids. Front. Cell. Dev. Biol. doi: 10.3389/fcell.2023.1229584.

Christian Vægter, Biomedicine

Glia-neuron communication in health and disease

The peripheral sensory neurons are completely covered by glial cells, with satellite glial cells (SCG) covering the neuronal soma and Schwann cells covering the length of the axon. Increasing evidence demonstrates how these glia cells play major roles in sensory neuron functions. Our aim is to understand how peripheral glia calls affect neuronal functionality in health but also following nerve injury or in diseases such as diabetes.

Highlights of 2023

  • DFF FSS grant 
  • Elected board member, Danish Society for Neuroscience
  • Collaborative research visit, Univerisity of Dallas

Morten Schallburg Nielsen, Biomedicine

Enhancing Drug Delivery to the Brain: Innovations in Blood-Brain Barrier Research

The Nielsen lab focus on complex blood brain barrier models and how different receptor systems are involved in polarized transport across brain endothelial cells. We use this information to develop brain shuttles that is optimized for drug delivery to the brain. The research is centered around state of the art imaging technologies for in vitro and in vivo research.

Highlights of 2023

  • Invited speaker to Keystone meeting in Drug delivery
  • Publication in Fluid and Barriers of the CNS regarding benchmarking receptors in the blood brain barrier
  • Publication in International Journal of molecular, presenting a new fluidic device for BBB modeling

Magnus Kjærgaard, Molecular Biology and Genetics

Protein design in neuroscience

Many synaptic signaling pathways converge in the post-synaptic density, which is a dense protein mesh work that organize signaling molecules on the nanoscale. We study recruitment of proteins to the post-synaptic density and investigate how its molecular organization regulate signaling. We are increasingly using de novo protein design and protein engineering to manipulate neuronal signaling.

Highlights of 2023

  • Received Novo Nordisk Foundation Ascending Investigator grant (10 M DKK)
  • Received Carlsberg Foundation “Semper Ardens: Accelerate” grant (5 M DKK)
  • Led successful application from the biophysics core facility to acquire new biosensor instrument (2.4 M DKK)

DANDRITE exemplifies robust scientific and organizational leadership, effectively managing both strategic and operational levels. This dual focus ensures that the institute not only advances its research goals but also maintains efficient day-to-day operations. The strong leadership at DANDRITE is pivotal in driving the organization's mission forward, fostering a dynamic environment for scientific discovery and innovation. In 2023, we had a turnover in the Executive Board as well as the Scientific Advisory Board, aligning the scientific profile with our new cohort of group leaders.

Moreover, management plays a vital role in supporting neuroscience advancements at DANDRITE and Aarhus University. Notably, the extension of the Danish National Research Center of Excellence PROMEMO enhances collaboration opportunities for DANDRITE researchers focusing on memory and neurodegenerative diseases.

DANDRITE ORGANIZATION 2023


"As we look to the future, we are undergoing some changes in leadership. In 2023, our director for ten years, Poul Nissen, stepped down to become the Vice Dean at the Faculty of Natural Sciences at Aarhus University"

Anders Nykjær

Receptors in mental disorders and memory

The Vps10p-D receptors sortilin and SorCS1, -2, and -3 predominate in distinct neuronal populations in the developing and adult brain. They bind a variety of ligands and co-receptors to control brain development and synaptic function, and they are strongly associated with risk of psychiatric disorders. The lab studies their biology and access their potential as drug targets in mental disorders.

Highlights of 2023

  • Thomasen PB, Salasova A, Kjaer-Sorensen K, Woloszczuková L, Lavický J, Login H, Tranberg-Jensen J, Almeida S, Beel S, Kavková M, Qvist P, Kjolby M, Ovesen PL, Nolte S, Vestergaard B, Udrea AC, Nejsum LN, Chao MV, Van Damme P, Krivanek J, Dasen J, Oxvig C, Nykjaer A. SorCS2 binds progranulin to regulate motor neuron development. Cell Reports, 2023 Nov 28;42(11):113333. doi: 10.1016/j.celrep.2023.113333.
  • Cover page in Cell Reports, 2023 Nov 28.
  • A four-year extension of the Danish National Research Center of Excellence PROMEMO.
  • Clinical trials initiated with the sortilin antagonist VES001 against frontotemporal dementia. Drug developed by Vesper Bio and Anders Nykjaer (co-founder and CSO).
  • 7 articles published incl. Nat. Commun (co-authors).

Jelena Radulovic

The neurobiology of stress-related memories

Our research focuses on the adaptive and maladaptive neurobiological mechanisms by which stressful experiences shape brain circuits and the representation of negative memories. To this end, we use genetic mouse models and combine behavioral analyses with slice electrophysiology, network tracing, molecular, cellular, and circuit manipulations. By advancing our understanding of the effects of stress on memory systems, we seek to discover novel strategies for the treatment of affective disorders, such as post-traumatic stress disorder, anxiety, and depression.

Highlights of 2023


Poul Henning Jensen

α-synuclein abnormalities in neurodegenerative diseases

How can a single neuronal protein α-synuclein give rise to multiple different neurodegenerative diseases? What kinds of α-synuclein aggregates do in brain give rise to symptoms and neurodegeneration and can we detect them all? Can we treat Parkinson’s disease by targeting calcium signaling? Our group want to understand how neurodegenerative diseases like Parkinson’s disease, Lewy body dementia, and multiple systems atrophy develop, progress, and elicit their many symptoms.

Highlights of 2023

  • LF Collaborative Project awarded to Poul Henning Jensen in collaboration with prof. Fulvio Reggiori (AU) and assoc. prof. Marijn Kuijpers, Donders University for the project ERDYS to study early dysfunctions in endoplasmic reticulum in Parkinson’s disease.
  • Participates in delegation to Dandrite partner institute Brain Research Institute (BRI) at Niigata University in Japan for lecturing and establishment of collaborations.
  • Poul Henning Jensen lectures on “Physiological and pathological alpha-synuclein – structures and functions” at the MDS International congress of Parkinson’s Disease and Movement Disorders. Copenhagen
  • Hjalte Gram publish “Sarkosyl differentially solubilizes patient-derived alpha-synuclein fibril strains in Frontiers in Molecular Biosciences. 10, 10 p., 1177556
  • Hjalte Gram succesfully defended his PhD thesis ”Characterization of structural and functional differences in α-synuclein aggregate strains”

Poul Nissen

Structural and Functional Studies of Membrane Proteins in Brain

The Nissen group investigates the structure and molecular mechanisms of membrane transport processes, receptor mediated trafficking and signaling, and biomembrane ultrastructure. Activities are mainly focused on cryo-electron microscopy (Cryo-EM), fluorescent imaging, and biochemistry/biophysics with integral approaches using also AI and network models.

Highlights of 2023

  • Visit and lecture by Nobel Laureate, Joachim Frank in June, hosted together with the Royal Academy of Sciences and Letters
  • Appointed Vice Dean for Research, Innovation and Business Development, starting January 2024
  • Distinguished Innovator Grant from the Novo Nordisk Foundation 
  • Appointed Danish delegate to the European Molecular Biology Laboratory (EMBL) governing body
  • OPapers on e.g. lipid flipases, α-synuclein and plasma-membrane Ca2+-ATPase

  1. Jan Egebjerg, Senior Vice President, Grants & Prizes, Director of Science, Lundbeck Foundation (non-voting)
  2. Lars Torup, Programme Manager, Lundbeck Foundation (non-voting)
  3. Thomas G. Jensen, Head of Department of Biomedicine
  4. Erik Østergaard, Head of Department of Molecular Biology and Genetics
  5. Anne Mette Hvas, Dean of Faculty of Health (new member in 2023)
  6. Kristian Pedersen, Dean of Faculty of Natural Sciences (rotating out in 2023)
  7. Anders Nykjær, Professor, Department of Biomedicine
  8. Poul Henning Jensen, Professor, Department of Biomedicine
  9. Poul Nissen, Professor, Department of Molecular Biology and Genetics
  10. Jelena Radulovic, Professor, Department of Biomedicine
  11. Maria Thykær Jensen, Chief of Administration, DANDRITE
  12. Jens Christian Hedemann Sørensen, Clinical Professor, Department of Clinical Medicine & Department of Neurosurgery and Head of Executive Board

Incoming members


Volker Haucke

Volker Haucke is a professor and Director of the Leibniz-Forschungsinstitut für Molekulare Pharmakologie Berlin (FMP). He joined the DANDRITE Scientific Advisory Board in the Spring of 2023.

Ryohei Yasuda

Ryohei Yasuda is a Scientific Director at the Max Planck Florida Institute for Neuroscience. He joined the DANDRITE Scientific Advisory Board in the Spring of 2023.

Outgoing members


Rüdiger Klein

Rüdiger Klein is a professor at the Max Planck Institute of Neurobiology. He has been member and chair of the DANDRITE Scientific Advisory Board since 2014.

Carl Petersen

Carl Petersen is a professor at École polytechnique fédérale de Lausanne EPFL. He has been member of the DANDRITE Scientific Advisory Board since 2016.

Current members

 

From the left

  • Yang Dan, Professor, University of California, Berkeley
  • Peter Scheiffele, Professor, University of Basel, Switzerland
  • Veerle Baekelandt, Professor, KU Leuven, Belgium
  • Cornelius Gross, Deputy head of EMBL-Rome, Italy 
  • Elena Cattaneo, Professor, University of Milan, Italy
  • Ryohei Yasuda, Scientific Director, The Max Plack Florida Institute of Neuroscience 
     

Missing from picture:

  • Ole Kiehn, Professor, Copenhagen University, DK

"Our productive Support Team is experimenting in many new initiatives to create a challenging, positive and inclusive workplace, and we're continuously refining our recruitment process to attract the best qualified candidates."

From the left:

  • Astrid Munk, Research Group Coordinator and Event Manager
  • Nikoline Hjortlund Bryder Pedersen, Student Assistant
  • Maria Thykær Jensen, Chief Administrative Officer
  • Rikke Skovgaard Lindhard, Research Group Coordinator and Communications Officer

Supporting and developing our community

The support team at DANDRITE aims to ensure a cohesive, efficient, and professional administration and research support for employees and students connected to DANDRITE. In addition to handling running tasks and daily administrative services and support, we strive to add value to the community and the well-being of staff and students.

In 2023, one important focal point for the support team was strengthening diversity, inclusion, and community in DANDRITE. In 2023, the support team developed and realized an ‘Action Plan for Inclusive Recruitment’ for the 2023 GL recruitment. The Action Plan contained an extensive list of concrete actions – differing from the business-as-usual - with the overarching goal of increasing the number of talented applicants for the GL position and doing our best to attract the entire talent pool. We managed to increase the total number of applications and the ratio of applications sent from female applicants.

Further, the team has worked on strengthening the work environment and well-being at DANDRITE through educating, inspiring, and giving a mandate to the topic. We implemented both small and large initiatives to support this. At the DANDRITE Retreat 2023 we dedicated half a day to a workshop focused on ‘Unconscious bias’, which was facilitated by Kasper Jelsbech from the Living Institute. The feedback from the event was overwhelmingly positive and instructive. It is a learning process for everyone at DANDRITE, and

Read more

we will continue to develop concrete actions as we stay dedicated to this agenda.

In communications, many new initiatives and campaigns were launched during 2023. Along the lines of the attention point of diversity and inclusion, we launched a campaign to display the everyday life of a neuroscientist at DANDRITE to inspire both men and women to see the opportunities and adventures that come with a scientific neuroscience career. The campaign was called "DANDRITE Inspire". For the International Day of Women and Girls in Science in 2023, we posted video reportages of two female high school students who visited and followed two of our female scientists. 2023 was also the year of our 10th anniversary, which we marked by displaying highlights from our first decade. Focus and energy were also put into our LinkedIn platform where we gained approximately 1000 new followers during 2023. Many press releases and features were produced, and we introduced the concept of blog posts from our researchers.

The support team continuously works on developing new initiatives and improving and optimizing existing administrative processes and procedures. We occasionally dedicate a day to meet, discuss, and work with different subjects within our task portfolio. In November 2023, we gathered for a full-day meeting to discuss how to strengthen and implement specific initiatives promoting psychological safety and inclusion in our research environment, across research levels, gender, age, culture, and backgrounds. Such a day also strengthens the possibility of collegial sparring within the support team.

In 2023, DANDRITE welcomed two new GLs, and the support team arranged different social outings and introduced the concept of weekly joint lunches for GLs and the support team to give our GLs a great start and onboarding to DANDRITE and AU. For the year to come, we will continue to do our very best to be the glue of the community and strive to provide the framework needed for DANDRITE researchers to reach their full potential.

-  Maria Thykær Jensen, Chief Administrative Officer


In 2023, DANDRITE experienced significant personnel changes due to the turnover of group leaders. The initial cohort has seen a reduction in group size as members completed their PhDs or pursued new career opportunities. Meanwhile, the second and newest cohort is in the process of establishing their research groups and will be recruiting new talent in the coming years.
 

DANDRITE is committed to advancing diversity, equity, and inclusion, aligning with ongoing initiatives at Danish and international universities. In 2023, the institute launched several initiatives aimed at fostering a safe and inclusive work environment for all personnel. With representation from 31 different nationalities, DANDRITE stands as one of the most diverse institutes at AU. This rich diversity not only forms a core aspect of DANDRITE’s identity but also serves as a cornerstone for its future endeavors.

NATIONALITY DISTRIBUTION

DANDRITE PERSONNEL


  • Graphic representation of personnel progression from 2020 through 2023 for appointment categories (FTE count). Since DANDRITE’s inauguration in 2013, and until 2019, staff development has been characterized by considerable growth each year. Since 2021, the number of staff has started to decrease as the first cohort of five GLs is ramping down their activities because they are finishing their contracts and preparing for the next step. In the coming years, we expect an increase in staff since the new cohort of GLs is establishing their labs and recruiting staff members.

 


RATIO OF MALE AND FEMALE (FTE)


  • Graphic representation of the personnel counts for 2023 (numbers grouped by appointment category and gender).


MORE STATISTICS



"In the coming years, the Nordic Partnership aims to expand the frontiers of research in molecular medicine and develop new interdisciplinary partner- and mentorships across our four nordic nodes"

New Communications Officer of the Nordic Partnership, January 2023 

At the beginning of 2023, Nóra Lehotai, Project and Communications Officer at the Swedish node, MIMS, also assumed the role of Communications Officer for the Partnership. She succeeded Gretchen Repasky, who had held the position since September 2021. As Communications Director, Nóra will work to increase the visibility of the vibrant Nordic research environment and showcase advancements in research and technology.

Oliver Billker becomes new speaker of the Nordic Partnership, April 2023

Professor Oliver Billker, Director of MIMS (The Laboratory for Molecular Infection Medicine Sweden) was during 2023 named as the fifth speaker of the Nordic EMBL Partnership. Professor Billker has been MIMS Director since fall 2018, and holds a professorship in Molecular Genetics at Umeå University. The Speaker of the Nordic EMBL Partnership channels the insights of all four Nordic nodes regarding general matters within the Partnership, also acts on behalf of the Partnership when it is needed, and the Speaker contributes to promoting visibility of the Nordic EMBL Partnership at international level.

Nordic EMBL Partnership Signing Ceremony in Helsinki, May 2023

The Nordic EMBL Partnership for Molecular Medicine celebrated the signing of its renewed agreement for the next ten years (2023-2033) between the European Molecular Biology Laboratory (EMBL) and the Universities of Aarhus, Oslo, Umeå, and Helsinki. The centres combine the longstanding tradition of basic and translational molecular medicine in the Nordic countries, focusing on core research infrastructures and implementing the governance and operational models of EMBL. The centres combine the longstanding tradition of basic and translational molecular medicine in the Nordic countries, focusing on core research infrastructures and implementing the governance and operational models of EMBL. From DANDRITE Director, Poul Nissen and Vice Rector, Berit Eika participated in the ceremony.


Coordination and Operations Meeting in Aarhus, May 2023

Every year, the administrative teams from the four nodes of the Nordic Partnership meet to coordinate upcoming activities and strategies. These meetings include both work and social events, which help strengthen interaction and collaboration across the four countries. In 2023, DANDRITE hosted the meeting. The picture was taken before a boat trip around Aarhus Harbour.

Nordic EMBL Partnership Meeting in Helsinki, September 2023

The Finnish Nordic EMBL Partner Node hosted the 12th annual Nordic Partnership Meeting in Helsinki. The annual meetings strategically connect Nordic- and EMBL-based researchers on a mutual basis. These events facilitate expansion of knowledge through scientific presentations and discussions during breaks, while also providing opportunities to broaden networks and spark future collaborations. Over 200 participants travelled just outside of Helsinki to Aalto University’s main building, Dipoli. 

Nordic EMBL Partnership awarded funding for postdoc programme, October 2023

The Nordic EMBL Partnership for Molecular Medicine was awarded 20 million NOK for five years (2024-2028) by NordForsk as part of their Nordic University Cooperation initiative. The positive decision and “excellent” rating came after peer review and strategic assessment by an international expert panel. The NORPOD program is co-financed by the host universities of the four Nordic EMBL nodes - Universities of Umeå, Oslo, Aarhus and Helsinki. The programme is launched in 2024 with open calls for the first round of postdocs. 

THANK YOU FOR FOLLOWING US